bat365中文官方网站
重德●精业●求实●创新
首页
学校简介
学校概况
现任领导
历史沿革
大事记
学校荣誉
绵职标识
学校章程
招生就业
招生处
就业处
单招报名
在线咨询
机构设置
国际合作
专题专栏
招聘
网络理政
书记校长信箱
高校网络理政平台
校友会
信息公开
邮箱
质量报告
学校年报
企业年报
首页
新闻中心
媒体报道
校园时讯
通知公告
通知公告
当前位置:
首页
>
通知公告
> 正文
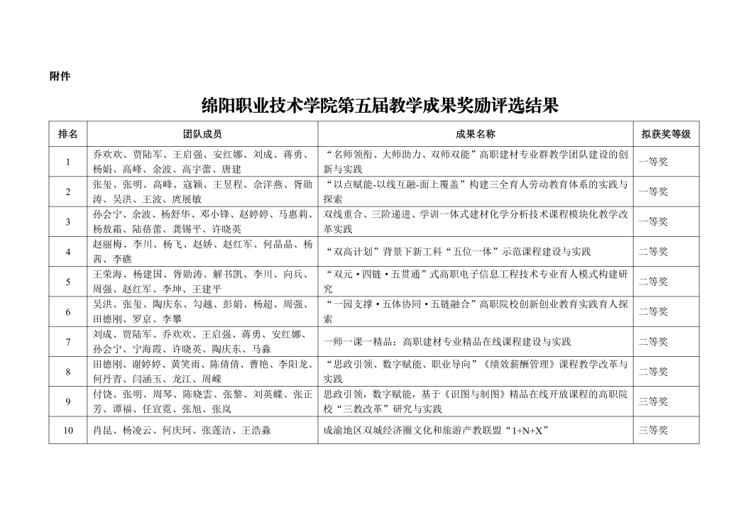
bat365中文官方网站关于第五届教学成果奖励评审结果公示
审核人: 文泽浩
发布日期:2024-10-28
点击数: